Project Name
How Ksolves Implemented Odoo to Avoid Product Duplication


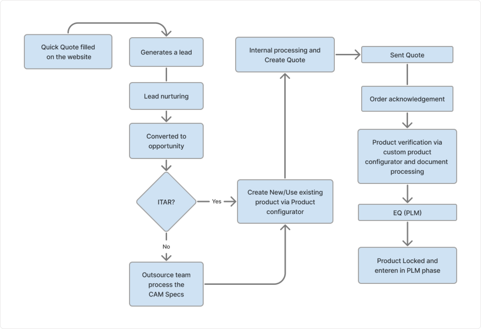
Our customer manufactures board specifications and coordinates board, assembly, and stencil production through different vendors. They require a customized CRM platform to simplify the process for clients and enhance operational effectiveness. This platform should enable them to develop tailored modules and improve overall efficiency in their operations.
The client encountered a series of challenges:
- At first, the customer utilized both Salesforce and Sage. However, they sought a unified solution, allowing them to seamlessly handle their products, quotes, marketing efforts, and documents in one centralized location without any complications.
- They aimed to transfer data from Salesforce and Sage to Odoo and create a central module for streamlined operations, eliminating the need for three custom software development platforms in their business management.
- An individualized product configurator was required within Odoo Customization to simplify the board specification process.
- Due to Sage's offline functionality, there were API limitations, which led to the need for a customized module to process Sage data.
Our developers provided a comprehensive solution to address the challenges faced by the client:
- Our experts developed a personalized CRM integration within Odoo, replacing Salesforce and enabling daily use and smooth transition.
- Utilized a tailor-made Odoo - Salesforce connector integration to facilitate smooth migration, seamlessly transferring data from Salesforce to Odoo records.
- Developed a customized product builder/configurator in Odoo, enabling streamlined product creation and management with enhanced efficiency.
- Established a dedicated module for processing Sage Data, implementing multiprocessing to import 20,000 products from Sage to Odoo.
- At the same time, it we developed an intuitive portal, which, through its streamlined design, enhanced the efficiency of board specification processes.
- Introduced the concept of "interim documents," simplifying document management in Odoo ERP customization. Integrated an embedded list view within their CRM, enabling seamless document management alongside products.
Through our comprehensive Odoo implementation, we successfully addressed the client’s challenges and streamlined their operations. By replacing Salesforce and Sage with a unified Odoo solution, we improved product management, data migration, and document handling. As a result, the client can now scale efficiently, ensuring continued growth and business success. This project underscores the value of tailored Odoo solutions in driving business optimization and innovation.
Streamline Your Operations with Ksolves Odoo Solutions!