Project Name

How an Insurance Company Fuels 50% Operational Growth with Odoo v17 Migration Services

Odoo V17 Migration: Ksolves Boosts Insurance Operations by 50%
Industry
Finance
Technology
Odoo

Loading

Odoo V17 Migration: Ksolves Boosts Insurance Operations by 50%
Overview

Our client was a well-known insurance company that was prominent in health and insurance, pension schemes, and loans. They operate their work using Odoo V10 Community Edition (CE) and identified multiple inefficiencies in their system. In addition, they were facing multiple issues to enhance their operational framework, and looking to transition to Odoo V17 Enterprise Edition (EE). By migrating their data to the upgraded version they want to streamline processes, integrate workflows, and leverage automation to improve overall performance and service delivery.

Key Challenges

The significant challenges encountered by our client were:

  • The client faced issues in policy creation, invoice generation, claim settlements, and loan processing that increased the errors.
  • There was no system integration and all loan transactions and schedules were done manually for entire bank processes.
  • Their Odoo V10 CE version was so slow and inefficient and did not have advanced Odoo features because of discontinuation.
  • Claims management and policy creation needed to be fully integrated into Odoo.
  • Even the accounting team manually handles the premium income registration, which takes too much time.
  • Lack of automation in generating the draft invoices after policy creation, claim processing, and claim tracking.
  • Modules like insurance, accounting, and loan needed to be synchronized properly which led to difficulties in data flow between departments and external systems.
  • Reports were generated manually and external sales or meetings needed to be integrated into the system leading to fragmented data tracking.
  • An automated notification system for payment reminders and updates needed to be improved, reducing customer engagement and process transparency.
Our Solution

Ksolves Team provided a comprehensive solution to the client that includes:

  • System Integration: We integrated the entire business workflow for policy creation, claims management, and loan processes with Odoo V17 EE. This ensured all transactions and processes were fully automated and traced within the Odoo system.
  • Automation: We automated the generation of draft invoices for policies that reduced the manual workload on the accounting team. Implemented a connection between the insurance module and the accounting module for automated premium payment tracking, invoice validation, and loan repayments.
  • Optimized Reporting and Notification Management System: Our Odoo experts introduced automated report generation in the form of PDF and Excel formats for claims, policy updates, and financial statements. We then enabled notification features within the Odoo V17 system to send premium reminders, claim settlement updates, and loan status changes.
  • Data-Driven Operations: We incorporated the Odoo application with the Ksolves Dashboard Ninja app and automated the report generation by enabling decision-making with accurate, timely sales data, compensation, and loan schedules.
  • User Notifications and CRM Integration: We implemented automated reminder and notification systems for key events such as premium payments and claim settlements. By utilizing the Odoo CRM module, we logged the external sales and meetings, improving customer engagement and record-keeping.
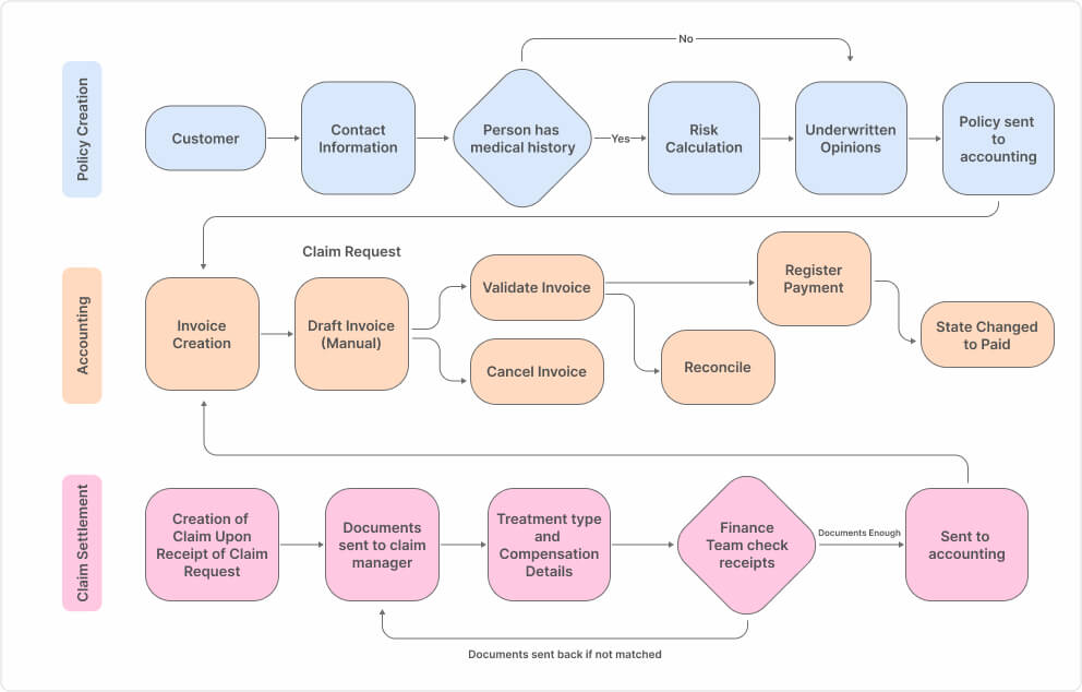
Data Flow Diagram
stream-dfd
Conclusion

The Odoo Migration from Odoo V10 CE to Odoo V17 EE has significantly enhanced the client’s operational efficiency by 50 percent and accuracy. By automating the key functions, the Ksolves team integrated the modules, and improved reporting, and notification, so that the client optimized their insurance, accounting, and loan process management system. These improvements helped clients in positioning the growth and better service delivery in a competitive market.

Streamline Your Business Operations With Our Odoo V17 Enterprise Migration Solutions!

Copyright 2026© Ksolves.com | All Rights Reserved
Ksolves USP